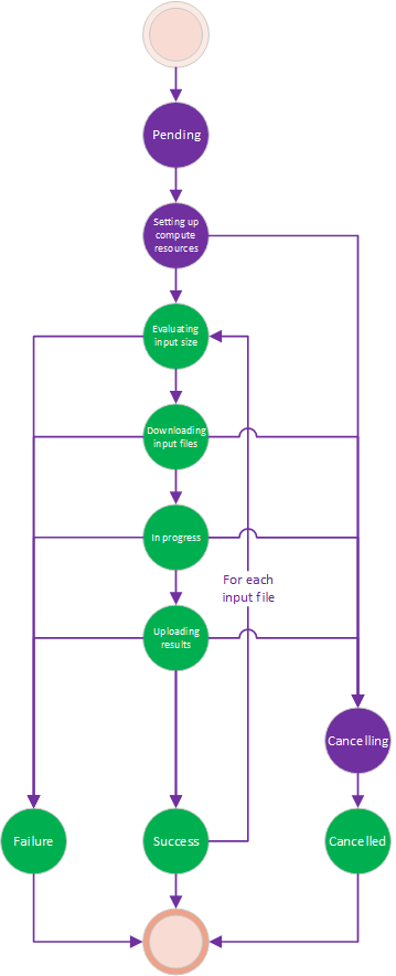
Execution statuses
An engine execution can have one of the following statuses:
| Status | Description |
|---|---|
| Pending | The execution has been created |
| SettingUpComputeResources | Assigning and preparing the compute resources needed for running the execution |
| EvaluatingInputSize | The size of the input files is being checked, to ensure that the pool chosen by the user satisfies the memory requirements for running the current execution |
| DownloadingInputFiles | The files specified by the user as inputs to the execution are downloaded to the compute node on which engine execution will be performed |
| InProgress | The engine is currently executing one of the setup files specified in the list of inputs |
| UploadingResults | The files created by the engine during execution (e.g., result and log files) are being uploaded to the outputLocation |
| Success | Execution has finished successfully |
| Failure | Execution has finished unsuccessfully |
| Cancelling | Execution is in the process of being cancelled, as result of a user action |
| Cancelled | Execution has been cancelled by the user |
| Deleting | Execution is about to be deleted |
Execution status transitions¶
